招生咨询电话 028-26597999
学校新闻

资阳环境科技职业学院2020年人才招聘公告

发布日期:2020.10.13浏览:
学院简介

 
资阳环境科技职业学院是四川省人民政府批准,经国家教育部备案的全日制普通高等院校,是中国生态环境产教联盟理事单位,是西南地区唯一的一所覆盖环保全产业链的高等院校。
学院实验实训设施完善,建有西部高校规模最大、设备最先进的环保技术实训中心。
学院海纳百川,吸引了一大批学术学科带头人、行业精英,师资力量雄厚。开设环境工程、环境评价、环境信息等生态环保类专业及食品质量与安全、幼儿发展与健康管理等健康类专业,建设大环境、大生态、大健康三个核心专业群。
学院是中国生态环境产教联盟会员单位,与成都市兴蓉环境股份有限公司、北控水务集团、四川锦美环保等40余家环保企业在人才培养、科技研发、实践教学等方面开展深入合作,覆盖生态环保全产业链。
学院树立“天人互泰 知行合一”的校风;秉承“崇德、博学、勇毅、笃行”的校训;坚持“产教融合,德技双修”的理念,培养适应生态环境保护需要的高技能应用型人才!



需求岗位及要求
基本条件
(1) 有良好的政治思想品德,遵纪守法。
(2) 有较强的事业心、责任感、身心健康、积极乐观。
(3) 有良好的表达能力及沟通能力,有较强的团队意识和进取精神。


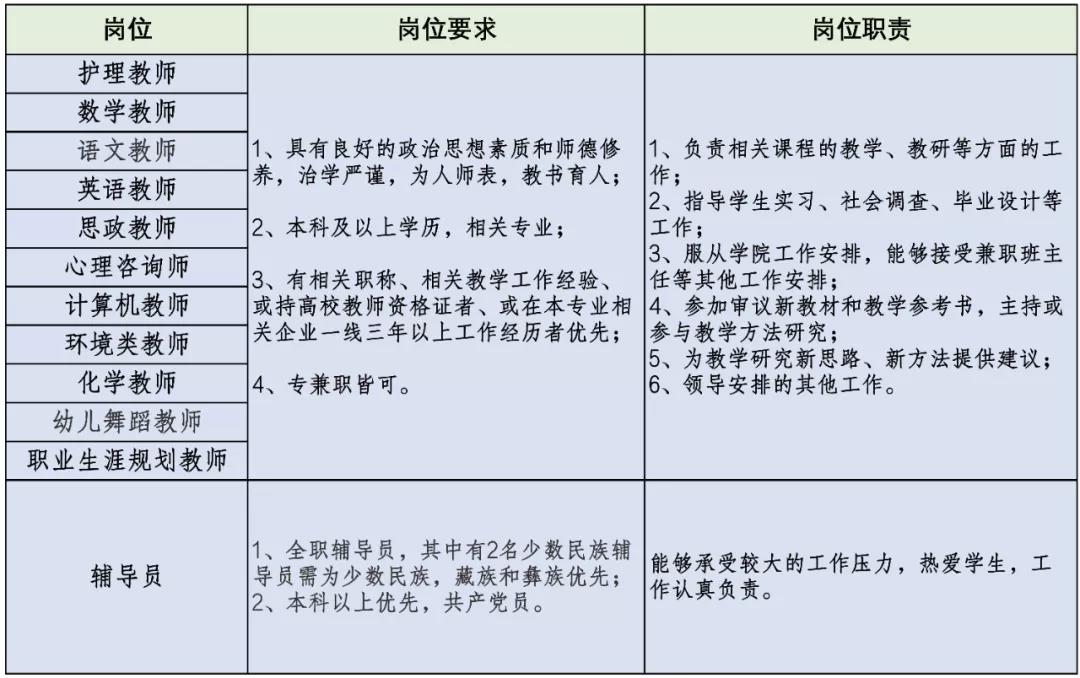
岗位需求
 
础课教师、辅导员


薪酬福利

1、薪酬:

(1)本科毕业生年薪6万起,硕士研究生年薪8万起,博士研究生年薪10万起,特别优秀者面议。

(2)中级职称年薪9万起,副高级职称年薪12万起,正高级职称年薪15万起。特别优秀者面议。

 

2、福利

(1)五险一金、福利补贴。
(2)带薪寒暑假。

 

 

 

联系方式            

 
居老师:15908171784

办公室:028-26518797

 

简历投递邮箱:hjkjzy@163.com


上一篇资阳环境科技职业学院关于2020年春季学期学生返校的公告

关于成立学院运动队及艺术团的通知下一篇

上一篇资阳环境科技职业学院关于2020年春季学期学生返校的公告

下一篇关于成立学院运动队及艺术团的通知

分享至