校历
融合门户
官方微信
官方抖音
官方视频号
官方咨询QQ
招生咨询电话
028-26597999
首页
学校简介
学校概况
办学理念
资环视界
联系我们
学校新闻
新闻速递
院系动态
行业新闻
合作交流
媒体聚焦
公示公告
教务公告
迎评促建
组织机构
党政部门
教学部门
招生就业
招生处
就业处
信息公开
信息公开
校内办公
校内通知
部门职能
岗位职责
红头文件
规章制度
下载服务
招贤纳士
招聘信息
简历模板
首页
学校简介
学校概况
办学理念
资环视界
联系我们
学校新闻
新闻速递
院系动态
行业新闻
合作交流
媒体聚焦
公示公告
教务公告
迎评促建
组织机构
党政部门
教学部门
招生就业
招生处
就业处
信息公开
信息公开
校内办公
校内通知
部门职能
岗位职责
红头文件
规章制度
下载服务
招贤纳士
招聘信息
简历模板
学习中心
竞赛获奖
环保科普
学工专题
学工专题
青年党员说
青年党员说
平安校园
平安校园
资环视界
校园视频
校园风光
培训中心
职业技能等级认定中心
继续教育中心
国际交流中心
融媒体中心
部门职能
文件制度
队伍建设
对外合作与就业处
部门概况
工作动态
通知公告
服务指南
资料下载
就业信息
校企合作展示
对外合作交流
安全保卫处
安全通知
安全制度
安全红头文件
安全检查
安全宣传教育
安全会议
财务处
通知公告
政策法规
办事指南
后勤处
部门概况
通知公告
部门动态
投诉
学校办公室
通知公告
党政公文
人事处
招聘信息
通知公告
工作动态
教师发展中心
资阳市哲学社会科学重点研究基地、生态文明与可持续发展研究中心
新闻动态
中心通知
项目立项
学校新闻
学校新闻
首页
>
学校新闻
>
公示公告
> 正文
学校新闻
新闻速递
院系动态
行业新闻
合作交流
媒体聚焦
公示公告
教务公告
迎评促建
政策文件
评建动态
评建知识
评建通知
资料下载
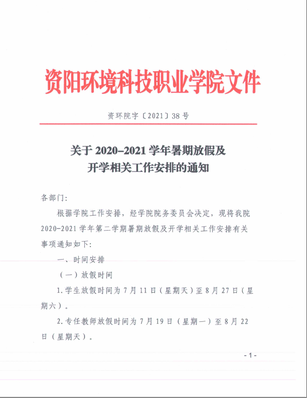
关于2020-2021学年暑期放假及开学相关工作安排的通知
发布日期:2021.07.07
浏览:次
上一篇
吊扇招标公告
关于资阳市教育体育系统“两优一先”推荐对象公示
下一篇
上一篇
吊扇招标公告
下一篇
关于资阳市教育体育系统“两优一先”推荐对象公示
分享至